
Правильная смазочно-охлаждающая жидкость, при надлежащем использовании и контроле, становится жидким инструментом Liquid Tool.

Практически ни одно современное производство (не только современный завод, но даже маленькая мастерская) сейчас не обходится без вертикально-фрезерного станка. Уже пару столетий человечество, так или иначе, изготавливает различные детали методом фрезерования. Станки были и остаются востребованными и актуальными.

Внедрение угловой головки в технологический процесс изготовления гнезд в латунных сепараторах подшипников на предприятии группы «ЕПК» — ОАО «ЕПК Самара.

Патрон Zero Point или комбинация нескольких патронов, собранных в плиту монтируются на рабочий стол фрезерного обрабатывающего центра. Верхняя шлифованная плоскость патрона в первую очередь выступает в виде установочной базы для используемых приспособлений или непосредственно для заготовки.

Система нулевого позиционирования Zero Point — это высокотехнологичные приспособления, позволяющие максимально быстро, точно, безопасно осуществлять смену заготовок, инструментов и устройств в производственном процессе, с целью сокращения времени на переналадку оборудования.

Обработка магниевых деталей с использованием водосмешиваемых СОЖ может быть опасной из-за угрозы возгорания. Рекомендации для снижения опасности.

Металлообрабатывающие жидкости Blaser — это больше, чем просто вспомогательное средство в обработке деталей. «Жидкий инструмент» (The Liquid Tool) сохраняет ваши средства и время без вреда человеку и окружающей производственной среде.

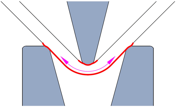
Прецизионная инструментальная система Ultra® предназначена для весьма существенного усовершенствования операций штамповки.


Насколько эффективной может быть обработка с определенным типом СОЖ и как та или иная марка СОЖ влияет на общую эффективность производства.

Система подачи проволоки с автоматической заправкой и перезаправкой, диэлектрический агрегат, система температурной синхронизации и температурной компенсации, генератор импульсов с цифровым управлением, высокопроизводительная система управления Advance.


AdvaCUT Bronze — высококачественная проволока для электроэрозионной обработки. Особенности, технические характеристики, размеры катушек, доступные типы катушек.

Виды фрезерных станков и их особенности. Устройство станков и принцип работы. Советы по выбору фрезерного станка.
