
Цена c НДС, с учетом доставки до завода покупателя. Пуско-наладочные работы и обучение оплачиваются сервисной компании отдельно.
Расчетная цена от 418 119,41 CN¥ по курсу на 23.04.2026
1 шт. - Наро-Фоминск (Москва и Московская обл.) - Центральный склад №2
2 шт. - Наро-Фоминск (Москва и Московская обл.) - Центральный склад №2
31.07.2026 - Ориентировочная дата поступления на склад


44 601 107,08 KZT Цена с НДС

31 570 060,60 KZT Цена с НДС

56 288 746,65 KZT Цена с НДС
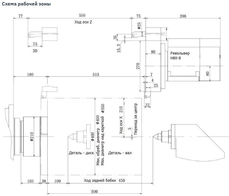
Основные параметры



Технические характеристики







